Page 644 - IT2
P. 644
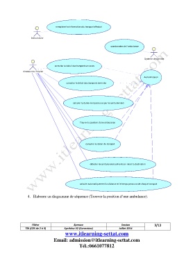
enregistrer les informations du transport effectué
Ambulancier
coordonnées de l’ambulance
Systeme de collecte
consulter le détail des transports en cours
directeur de l’hôpital
Authetification
consulter le détail des transports terminés
calculer la durée réel parcourus par les ambulanciers
Trouver la position d’une ambulance
consulter le détail de transport
détecter les ambulanciers arrivants en retard à destination
calculer automatiquement la distance et le temps parcourus de chaque transport
4. Elaborez un diagramme de séquence (Trouver la position d’une ambulance).
Filière Epreuve Session 3/13
TDI (CDS de 2 à 3) Synthèse V2 (Correction) Juillet 2014
www.itlearning-settat.com
Email: admission@itlearning-settat.com
Tél.:0661077812

