Page 974 - IT2
P. 974
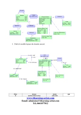
Est chef
0,1 0,n
Employé Valide
0,n
matricule Entier date_validation Date 0,n Ordre de mission Concerne
nom Texte Numero_Ordre de mission Entier 0,n
prénom Texte date de départ Date
date de recrutement Date
date de retour Date 0,n
destination Texte Projet
0,n
Forfait Réel
1,1 id_Projet Entier
Commentaire Texte
1,1 libelle_Projet Texte
Appartient se déplace
Ordre de mission Train
0,n
gare de départ Texte
Service type train Texte
classe Entier
id_Service Entier 1,1 Se trouve montant Réel Ordre de missionVoiture
libelle_Service Texte marque Texte
0,n
Ordre de mission Taxi
Forfait Réel
Depatement
id_DEpartement Entier
libelle_Departetement Texte
2. Etablir le modèle logique des données associé.
Valide
FK_EST_CHEF
date_validation date
FK_VALIDE
FK_VALIDE2 Concerne
Employé
matricule integer Ordre de mission FK_CONCERNE
nom text Numero_Ordre de mission integer
prénom text date de départ date
date de recrutement date FK_SE_DEPLACE date de retour date FK_CONCERNE2
destination text
Forfait float Projet
Commentaire text
id_Projet integer
libelle_Projet text
FK_APPARTIENT
Ordre de mission Train
gare de départ text
type train text
Service classe integer
Ordre de missionVoiture
id_Service integer montant float
libelle_Service text marque text
FK_SE_TROUVE Ordre de mission Taxi
Forfait float
Depatement
id_DEpartement integer
libelle_Departetement text
Filière Epreuve Session 3/4
DI Synthèse V2(Correction) Juillet 2016
www.itlearning-settat.com
Email: admission@itlearning-settat.com
Tél.:0661077812

